一、背景介绍
1、社会痛点
l 公共充电桩、小区充电桩 30 % 以上时间被燃油车“鸠占鹊巢”。
l 人工贴条、普通地锁、4G 云端地锁分别存在“低效”“无区分”“高成本”缺陷。
2、AI 视觉契机
DFRobot HUSKYLENS 自带离线颜色+物体分类算法,无需 GPU、无需联网,0.1 s 级推断,百元级成本,为“低成本、免运维”提供可能。
二、系统设计与工作原理
2.1 核心功能
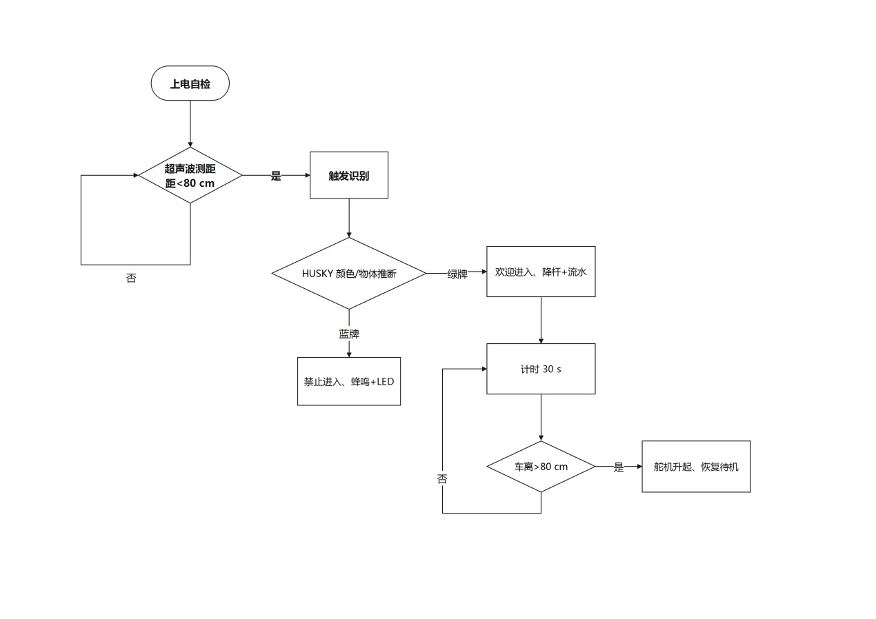
① 离线识别:蓝牌(燃油)vs 绿牌(新能源)≥ 95 % 准确率;
② 自动拦截:蓝牌→舵机保持升起;绿牌→舵机降杆;
③ 多模提示:1602 液晶+蜂鸣器+RGB 流水灯;
④ 节能待机:车走 30 s 后自动复位。
2.2 技术架构图
感知层:HUSKYLENS(I2C)+ 超声波测距(Trig/Echo)
决策层:Arduino UNO(ATmega328P)
执行层:舵机 MG996R + 1602 I2C + 蜂鸣器 + WS2812B 灯带 + 继电器(备用)
供电层:12 V/2 A 电源适配器 → 降压至 5 V/3 A 总线
2.3 工作流程图

三、器材清单
序号 | 名称 | 数量 | 购买链接 |
1 | Arduino UNO | 1 | https://www.taobao.com |
2 | HUSKYLENS | 1 | https://www.dfrobot.com.cn/goods-4198.html |
3 | MG996R 金属舵机 | 1 | https://www.taobao.com |
4 | HC-SR04 超声波 | 1 | https://www.taobao.com |
5 | 1602蓝屏 | 1 | https://www.taobao.com |
6 | WS2812B 1 m 30 灯 | 1 | https://www.taobao.com |
7 | 有源蜂鸣器 5 V | 1 | https://www.taobao.com |
8 | 继电器模块 1 路 | 1 | https://www.taobao.com |
9 | 杜邦线 20 cm 40 根 | 1 | https://www.taobao.com |
10 | 12 V→5 V 3A | 1 | https://www.taobao.com |
11 | 15×15 铝型材 0.5 m | 2 | https://www.taobao.com |
12 | 亚克力板 20×30 cm 3 mm | 1 | https://www.taobao.com |
13 | 3D 打印耗材 PLA 1 kg | 1 | https://www.taobao.com |
|
|
|
四、实现步骤与源码
4.1 硬件接线
ARDUINO uno |
| 传感器 | VCC/GND | |||
| 5号S口 |
| 光线LED | DIN |
| |
| 2号S口 |
| 按键模块 | OUT | VCC接VCC GND接GND | |
| 3号S口 |
| 蜂鸣器 | 正极 | ||
| 5号S口 |
| MG996R | 黄线 | ||
| 8号S口 |
| LED | 正极 | ||
| 9号S口 |
| 正极 | |||
| 11号S口 |
| 继电器 | IN | ||
| A4号S口 |
| 二哈摄像头 | T | ||
| A5号S口 |
| R | |||
| SDA |
| 1602 | SDA | ||
| SCL |
| SCL | |||
4.2 3D 打印结构






4.3 软件流程(Mind+ 图形化 + Arduino IDE 混合)
步骤 1:Mind+ 扩展→加载“HUSKYLENS”+“Neopixel”+“LCD”库
步骤 2:颜色学习
把蓝牌样本放在 30 cm 处,长按“学习”键→屏幕出现“ID1”
换绿牌→短按→“ID2”
步骤 3:导出 Arduino 代码,并加入超声波节能触发逻辑(见下)。
4.4 核心源码





4.5 AI 模型信息
算法类型:将易于使用的离线AI视觉传感器(HUSKYLENS)创造性应用于解决充电车位管理这一具体社会问题,避免了传统方案的高成本和高复杂度。采用“颜色识别+物体分类”的双重判断逻辑(识别“车牌”物体并分析其主色调为蓝或绿)。
五、成果展示与演示
5.1 高清成品图

5.2 GIF演示动图

结论总结
本项目成功设计了一款二哈识图2充电位防占车位装置。该装置可有效地解决电动汽车充电车位被燃油车占用的现实痛点。与传统方案相比,其最大优势在于实现了全天候、全自动、非联网的智能管理,极大地降低了运维成本。
通过本项目,我们提出了将先进的AI视觉技术以极低的技术门槛应用于实际场景。然而,项目也存在可进一步优化的空间,总而言之,本装置不仅提供了一个解决特定社会问题的技术方案,更是一次对人工智能物联网技术在智慧城市、智能交通领域低成本落点的有益探索。

返回首页
回到顶部

罗罗罗2025.11.20
666
在北京吃烧烤的虫子22025.11.19
这是二哈识图2吗???