很多年前开始玩Arduino 的时候使用的是 Arduino Uno,它使用 Atmel 328P 的主控。当时有一个有趣的项目是使用Uno 给另外一个设备刷写 BootLoader。这个项目能够极大的方便使用 Arduino。
这次的项目是一个使用 ESP32-S3 实现的 ESP32 下载器。
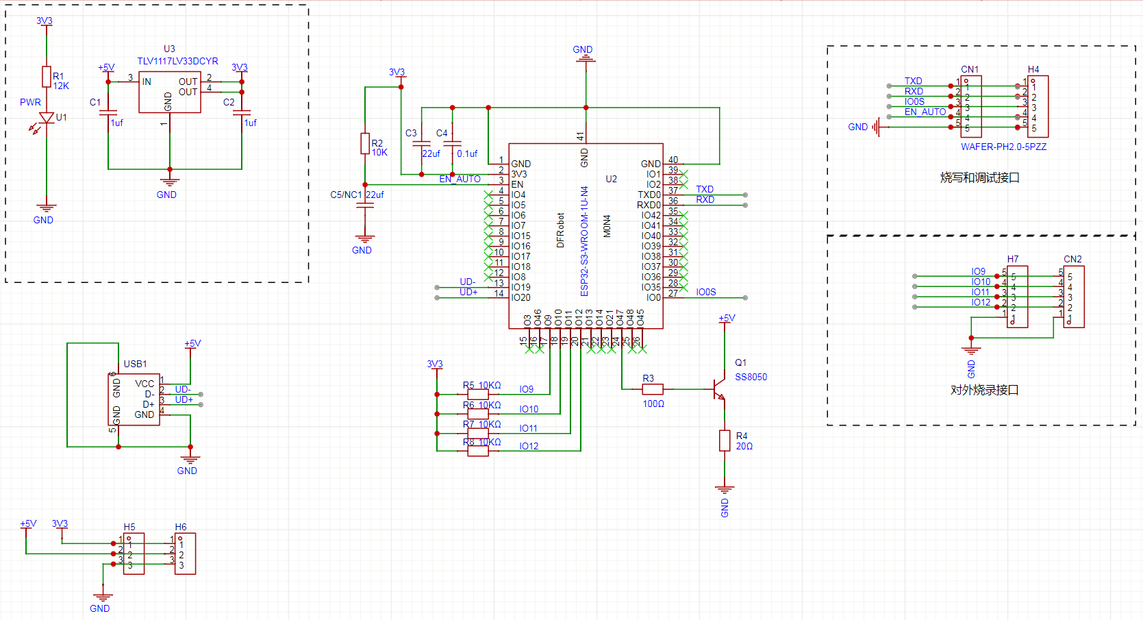
硬件部分非常简单,可以看做是一个 ESP32S3 的最小系统。
电路图:

PCB:

代码
代码使用 IDF 编写,首先实现基于 TinyUSB 的 USB CDC 功能。
1.TinyUSB 是 IDF 内置的原生 USB 库,通过下面的代码就可以实现 USB CDC 功能
ESP_LOGI(TAG, "USB initialization");
const tinyusb_config_t tusb_cfg = {
.device_descriptor = NULL,
.string_descriptor = NULL,
.external_phy = false,
.configuration_descriptor = NULL,
};
ESP_ERROR_CHECK(tinyusb_driver_install(&tusb_cfg));
tinyusb_config_cdcacm_t acm_cfg = {
.usb_dev = TINYUSB_USBDEV_0,
.cdc_port = TINYUSB_CDC_ACM_0,
.rx_unread_buf_sz = 64,
.callback_rx = &tinyusb_cdc_rx_callback, // the first way to register a callback
.callback_rx_wanted_char = NULL,
.callback_line_state_changed = &tinyusb_cdc_line_state_changed_callback,
.callback_line_coding_changed = &tinyusb_cdc_line_coding_changed_callback
};
ESP_ERROR_CHECK(tusb_cdc_acm_init(&acm_cfg));
ESP_LOGI(TAG, "USB initialization DONE");
代码
2.之后, USB CDC收到的数据会出现在下面再合格回调函数中
void tinyusb_cdc_rx_callback(int itf, cdcacm_event_t *event)
{
// USB CDC 接收的处理
uint8_t rx_buf[CONFIG_TINYUSB_CDC_RX_BUFSIZE];
size_t rx_size = 0;
// 读取放入 rx_buf 缓冲区
esp_err_t ret = tinyusb_cdcacm_read(itf, rx_buf, CONFIG_TINYUSB_CDC_RX_BUFSIZE, &rx_size);
if (ret == ESP_OK) {
// 根据资料,如果缓冲区有足够的空间,那么不会阻塞
uart_write_bytes(UART_NUM_1,rx_buf,rx_size);
} else {
ESP_LOGE(TAG, "Read Error");
}
}
代码
3.Arduino ESP32 的烧写工具是 ESPTool,它通过将串口波特率从 9600切换到 115200 来通知 ESP32S3进入下载模式(这部分代码可以在 ESP32 的库中看到)
对饮的,我们在代码中做一个判断,如果出现了这样的切换,那么通过2个 GPIO 拉被刷机进入下载模式,然后通过串口通讯完成下载
// 设置波特率的回调函数
void tinyusb_cdc_line_coding_changed_callback(int itf, cdcacm_event_t *event)
{
cdc_line_coding_t *line_coding = event->line_coding_changed_data.p_line_coding;
Baudrate = line_coding->bit_rate;
if (previous_Baudrate != Baudrate) {
ESP_LOGI(TAG, "Change Baudrate from %lu to %lu", previous_Baudrate, Baudrate);
// 如果出现从 9600 波特率到 115200 的切换,那么说明是要进入下载模式
if ((previous_Baudrate==9600)&&(Baudrate==115200)) {
DownloadMode=true;
}
if ((Baudrate==115200)||(Baudrate==921600)) {
uart_set_baudrate(UART_NUM_1, Baudrate);
}
previous_Baudrate=Baudrate;
}
}
最终烧写代码后,可以通过下面这个命令进行简单测试,它会让ESP32 S3进入下载模式,然后通过命令读取MAC地址,基本上这个命令如果可以跑过,那么烧写也没有问题
Esptool5 --trace -c esp32s3 -p com19 read-mac

返回首页
回到顶部

评论